й¥»÷бøÆ÷£ºÃ¤ÑÛÓ¥APT×éÖ¯×îй¥»÷»î¶¯ÆëÈ«·ÖÎö
°ä²¼¹¦·ò 2020-08-14Ò»¡¢¸ÅÊö
´Ë±í£¬¸ÃºÚ¿Í×éÖ¯»¹Ñ¡È¡ÁË¡°DoubleFlux+Fast VPN¡±¼¼ÊõÀ´´ïµ½·´×·×ٺͷ´Õì²âµÄÖ÷ÕÅ¡£ÎÒÃÇͨ¹ý¶Ô¹¥»÷ÕßʹÓõÄC&C»ù´¡ÉèÊ©½øÐзÖÎö·¢ÏÖ£¬ÕâÅú¹¥»÷µÄC&CÓòÃûÊÇͨ¹ýDNSExit.comÀ´¶¯Ì¬·ÖÅäIPµØÖ·(IPµØÖ·ÊǶ¯Ì¬±ä¶¯µÄ£¬ÏÕЩ¶¼¹éÊôÓÚ¸çÂ×±ÈÑǵÄISP)¡£ÏÖʵÉÏ£¬DNSExit²»½öÊÇÒ»¸ö¡°1(dns)¶Ôn(IP)¡±µÄ·þÎñ£¬¸üÊÇÒ»¸ö¡°m(dns)¶Ôn(IP)¡±£¬Òò¶øÆäÓ¦¸ÃѡȡÁË¡°double flux¡±¼¼ÊõÀ´¶ã±ÜËÝÔ´Óë×·×Ù¡£²»½öÈç´Ë£¬ºÚ¿Í×é֯ʹÓÃÕâÖÖ·þÎñµÄ±³ºó»¹¼ÓÁËÒ»²ãVPN£¬Ò²¾ÍÊÇ˵ͨ¹ý¡°Double Flux¡±µÃµ½µÄIPµØÖ·²¢²»ÊǺڿÍÕæÕýµÄIPµØÖ·£¬ÆäÖ»ÊÇһϵÁеÄVPN½Úµã(½ÚµãµÄIPµØÖ·ÓÉUnus.Ins·þÎñÉÌÌṩ)£¬Òò¶ø½èÓá±fastflux¡±¶¨Ãû·¨ÎÒÃǽ«ÕâÖÖ·´×·×Ù¼¼Êõ³ÆÎª¡±Fast VPN¡±¡£¹¥»÷ÕßÀûÓá°Double Flux+Fast VPN¡±¼¼ÊõÀ´×÷Ϊ¹¥»÷ÔØºÉºÍľÂí»ØÁ¬µÄͨ·£¬Ê¹µÃºÚ¿ÍµÄ¹¥»÷±äµÃ¼«¶ÈÄÑÒÔ×·×ÙºÍËÝÔ´¡£
¶þ¡¢¹¥»÷»î¶¯·ÖÎö
±¾ÕÂ×ܽáÁ˺ڿÍ×éÖ¯½üÆÚµÄ¹¥»÷»î¶¯ÊÂÎñÒÔ¼°±¾´Î»î¶¯ÖÐʹÓõĹ¥»÷ÊÖ·¨¡£
2.1½üÆÚ¹¥»÷»î¶¯
±¦ÔËÀ³¹Ù·½ÍøÕ¾ADLab³¢ÊÔÊÒ»ùÓÚÔʼÏßË÷¶ÔºÚ¿Í×éÖ¯±¾´ÎµÄ¹¥»÷»î¶¯½øÐÐÁËÈ«Ãæ×·×Ù¡¢¹ØÁªºÍ·ÖÎö£¬·¢ÏÖÕâ´Î»î¶¯×îÔç¿É×·Òäµ½2019Äê9Ô£¬ÇÒ½üÆÚ»î¶¯ÖØÒªÒÔCOVID-19ÓйØÄÚÈÝ×÷Ϊ´¹µöµö¶ü¡£ÎÒÃÇ×ÛºÏËùÓеÄÍþвµý±¨Êý¾Ý£¬ÊáÀíÁ˱¾´Î¸Ã×éÖ¯ÌáÒéµÄËùÓй¥»÷ÊÂÎñ£¬²¢»æÔì³öÒÔϹ¥»÷ÊÂÎñ¹¦·òÏß¡£

ͼ2-1 APT×éÖ¯½üÆÚ¹¥»÷ÊÂÎñ¹¦·òÏß
2.2¹¥»÷ÊÖ·¨
ÔÚ±¾´Î¹¥»÷»î¶¯ÖУ¬ÎÒÃÇ·¢ÏÖäÑÛÓ¥APT×éÖ¯ÖØÒªÑ¡È¡Óã²æÓʼþ×÷Ϊ³õÆÚ¹¥»÷·½Ê½¡£¹¥»÷Õß¼Ù×°³ÉÀ´×Ô¸çÂ×±ÈÑÇÎÀÉú²¿¡¢¸çÂ×±ÈÑǹú¶È×ܼì²ìÔº¡¢¸çÂ×±ÈÑÇÒÆÃñ¾Ö¡¢¸çÂ×±ÈÑǹú¶È˰ÎñºÍº£¹Ø×ÜÊðÒÔ¼°¸çÂ×±ÈÑÇÃñÊÂÉí·ÝµÇ¼Ç´¦µÈ²¿ÃÅ£¬ÏòʹÓÃÎ÷°àÑÀ˵»°µÄÄÏÃÀµØÓò£¨³ö¸ñÊǸçÂ×±ÈÑǹú¶È£©È·µ±²¿ÃÅÃÅ£¬½ðÈÚ¡¢ÒøÐÓ×¢±£Ïյȹ«Ë¾£¬ÒÔ¼°ÎÀÉúºÍÔìÒ©»ú¹¹µÄÓйØÈËԱͶµÝ¶ñÒâ¹¥»÷Óʼþ¡£ÓʼþÖ÷Ìâ¾ùÓë¹¥»÷ÕßËù·Âðȷµ±²¿ÃÅÃÅÎļþÌâ²ÄÓйأ¬²¢ÔÚÓʼþÕýÎÄÔö³¤Õë¶Ô¸½¼þÎļþµÄÓÕµ¼ÐÔÃèÊöºÍ¸½¼þ²é¿´ÃÜÂëµÈÐÅÏ¢£¬¸üÓÐÀûÓÚ¼ÓÇ¿ÓʼþµÄÕæÊµÐÔ£¬ÓÕʹÊܺ¦Õ߯ôÓöñÒâºê´úÂ룬½ø¶øÏò¹¥»÷Ö¸±ê»úеÉÏÖ²ÈëľÂí·¨Ê½£¬ÒÔÖ´ÐжÔÈëÇÖÉ豸µÄÔ¶³Ì½ÚÔì¡¢ÇÔÈ¡»úÃÜÊý¾Ý¡¢ÏµÍ³·ÛËéµÈ¶ñÒâÐÐΪ¡£
±¦ÔËÀ³¹Ù·½ÍøÕ¾ADLab³¢ÊÔÊÒͨ¹ý¶Ô¸Ã×éÖ¯½üÆÚ¹¥»÷µÄ¼à²âºÍ¹ØÁª·ÖÎö£¬·¢ÏÖÁ˶à¸öÓëÆäÓйصÄÓʼþ£¬ÏÂÃæÎÒÃÇÁоٳö²¿ÃÅÓʼþÄÚÈÝÒÔ¼°Õë¶ÔÐԵĵö¶üÎĵµ¡£
2.2.1 ´¹µöÓʼþÏêÇé
¼Ù×°³É¸çÂ×±ÈÑÇÎÀÉú²¿£º
£¨1£©Í¼2-2Êǹ¥»÷Õß¼Ù×°³É¸çÂ×±ÈÑÇÎÀÉú²¿µÄ¹¥»÷ÓʼþÖ®Ò»¡£ÓʼþÖ÷ÌâΪ¡°Ustedha sido citado para una prueba obligatoria de (COVID-19)¡±£¨·ÒëºóΪ£º¡°Äú±»ÒªÇó²ÎÓëÇ¿ÔìÐÔ¼ì²â£¨COVID-19£©¡±£©¡£

ͼ2-2 ¼Ù×°³É¸çÂ×±ÈÑÇÎÀÉú²¿ÓʼþÖ®Ò»
£¨2£©Í¼2-3Êǹ¥»÷Õß¼Ù×°³É¸çÂ×±ÈÑÇÎÀÉú²¿µÄ¹¥»÷ÓʼþÖ®¶þ¡£ÓʼþÖ÷ÌâΪ¡°Lehemos llamado en repetidas ocaciones y no ha sido posible contactarle por favorleer comunicado urgente¡±£¨·ÒëºóΪ£º¡°ÎÒÃÇÒѾÂÅ´ÎÖÂµç¸øÄú£¬ÎÞ·¨ÁªÏµµ½Äú£¬ÇëÔĶÁ´¹Î£Í¨Öª¡±£©¡£

ͼ2-3 ¼Ù×°³É¸çÂ×±ÈÑÇÎÀÉú²¿ÓʼþÖ®¶þ
£¨3£©Í¼2-4Êǹ¥»÷Õß¼Ù×°³É¸çÂ×±ÈÑÇÎÀÉú²¿µÄ¹¥»÷ÓʼþÖ®Èý¡£ÓʼþÖ÷ÌâΪ¡°Detectamos en su sector la presencia de COVID-19 ( Corona virus ) intentamos comunicarnos via telefonica con usted¡±£¨·ÒëºóΪ£º¡°ÎÒÃÇÔÚÄúµÄ²¿ÃÅ·¢ÏÖÁËCOVID-19( Corona virus )£¬²¢³¢ÊÔͨ¹ýµç»°ÓëÄúÁªÏµ¡±£©¡£

¼Ù×°³É¸çÂ×±ÈÑǹú¶È˰ÎñºÍº£¹Ø×ÜÊð£º
ͼ2-5Êǹ¥»÷Õß¼Ù×°³É¸çÂ×±ÈÑǹú¶È˰ÎñºÍº£¹Ø×ÜÊðµÄ¹¥»÷Óʼþ¡£ÓʼþÖ÷ÌâΪ¡°Procederemos con una orden de embargo a las cuentas bancariasencontradas a su nombre¡±£¨·ÒëºóΪ£º¡°ÎÒÃǽ«¶ÔÒÔÄúÃûÒå·¢ÏÖµÄÒøÐÐÕË»§·¢³ö¶³½áÁ£©¡£

ͼ2-5 ¼Ù×°³É¸çÂ×±ÈÑǹú¶È˰ÎñºÍº£¹Ø×ÜÊðµÄÓʼþ
ͼ2-6Êǹ¥»÷Õß¼Ù×°³É¸çÂ×±ÈÑÇÃñÊÂÉí·ÝµÇ¼Ç´¦µÄ¹¥»÷Óʼþ¡£ÓʼþÖ÷ÌâΪ¡°Sucedula de ciudadania ha sido reportada como robada en nuestro sistema¡±£¨·ÒëºóΪ£º¡°ÄúµÄ¹«ÃñÖ¤ÒÑÔÚ±¦ÔËÀ³¹Ù·½ÍøÕ¾ÏµÍ³±¨Ê§¡±£©¡£

ͼ2-6 ¼Ù×°³É¸çÂ×±ÈÑÇÃñÊÂÉí·ÝµÇ¼Ç´¦µÄÓʼþ
ͼ2-7Êǹ¥»÷Õß¼Ù×°³É¸çÂ×±ÈÑǼì²ìÔºµÄ¹¥»÷Óʼþ¡£ÓʼþÖ÷ÌâΪ¡°El presentees el requerimiento enviado a declarar por el proceso iniciado en su contra(ultimo aviso)¡±£¨·ÒëºóΪ£º¡°ÕâÊÇÕë¶ÔÄúÌáÒéµÄ´¦ÖÃÁ÷³ÌÉêÃ÷£¨×îºó֪ͨ£©¡±£©¡£

ͼ2-7 ¼Ù×°³É¸çÂ×±ÈÑǼì²ìÔºµÄÓʼþ
ͼ2-8Êǹ¥»÷Õß¼Ù×°³É¸çÂ×±ÈÑÇÒÆÃñ¾ÖµÄ¹¥»÷Óʼþ¡£ÓʼþÖ÷ÌâΪ¡°Comunicado710297647: Proceso Penal Pendiente¡±£¨·ÒëºóΪ£º¡°ÉêÃ÷710297647£º´ý¶¨ÐÌÊÂËßËÏ·¨¡±£©¡£

ͼ2-8 ¼Ù×°³É¸çÂ×±ÈÑÇÒÆÃñ¾ÖµÄÓʼþ
2.2.2 µö¶üÎĵµ
ƾ¾ÝÏÖÓеĵý±¨·ÖÎöÅú×¢£¬¸Ã×éÖ¯ÒÔÍù×î³£ÓõÄÓʼþ¸½¼þÊÇ´øÓжñÒâºêµÄMHTMLÌåʽµÄDOCÎĵµ¡£ÎÒÃǶԽüÆÚ²¶»ñµ½µÄÓйع¥»÷Ñù±¾½øÐзÖÎöºó£¬·¢´Ë¿Ì´óÎÞÊýÇé¿öÏ£¬¹¥»÷Õ߯ðͷʹÓôøÓжÌÁ´½ÓµÄRTF»òPDFÎĵ·´×÷Ϊ¶ñÒ⸽¼þ£¬ÒÔÈÆ¹ýÓÊÏäÍø¹ØµÄ¼ì²â¡£±í2-1ÁгöÁ˺ڿÍ×éÖ¯ÔÚÕâ´Î¹¥»÷»î¶¯ÖÐʹÓõĶñÒâÎĵµÐÅÏ¢¡£
ÎļþÃû | ¹¦·ò´Á |
citacion prueba covid.pdf | 2020-07-09 11:06:40 |
citacion prueba covid.pdf | 2020-06-19 14:11:05 |
Comunicado.pdf | 2020-04-25 13:11:38 |
minsaludcomunicado.pdf | 2020-03-04 22:17:40 |
estado de cuenta.pdf | 2020-02-25 21:58:29 |
reactivar mi cedula.pdf | 2020-02-03 23:18:38 |
DIAN estado de cuenta.rtf | 2019-11-04 15:01:00 |
pdfproceso.rtf | 2019-10-25 14:09:00 |
Proceso.rtf | 2019-08-26 21:00:00 |
±í2-1 ÓйضñÒâÎĵµÐÅÏ¢
£¨1£©°¸Àý1
¸½¼þRTFÎĵµÖÐÄÚǶһ¸öÃûΪ¡°VER PROCESO¡±µÄÌø×ªÁ´½Ó£¬ÆäÖ¸ÏòµÄ¶ñÒâÁ´½ÓʹÓõÄÊÇIP Logger¶ÌÁ´½Ó·þÎñ¡£


ͼ2-10 IP Logger¶ÌÁ´½Óƽ̨
¸½¼þPDFÎĵµÖÐÄÚǶһ¸öÃûΪ¡°Ver comunicado¡±µÄÌø×ªÁ´½ÓºÍÒ»ÐÐÎı¾ÐÅÏ¢£¨½öÓÃÓÚÌáÉýÎĵµµÄ¿ÉÐŶȣ©¡£ÆäÖ¸ÏòµÄ¶ñÒâÁ´½ÓʹÓõÄÊÇAcortarurl¶ÌÁ´½Ó·þÎñ¡£

Èý¡¢ËÝÔ´Óë¹ØÁª·ÖÎö
ÔÚ¶Ô±¾´Î¹¥»÷Ñù±¾µÄIOC½øÐÐÉî¿Ì×·×ÙËÝÔ´ºó£¬ÎÒÃÇÍÚ¾ò³öºÚ¿Í×éÖ¯¸ü¶àµÄC2·þÎñÆ÷ÐÅÏ¢¡£ºóÎÄ£¬ÎÒÃǽ«½áºÏĿǰ°ÑÎյĵý±¨Êý¾ÝºÍ¹«¿ªµÄ×êÑл㱨×ÊÁÏÐÅÏ¢£¬À´¶ÔÕâ´Î¹¥»÷ÊÂÎñ½øÐоßÌåµÄ×éÖ¯¹ØÁª·ÖÎö¡£
3.1C&C»ù´¡ÉèÊ©·ÖÎö
ͨ¹ýÌáÈ¡ºÍ¹ØÁªËùÓÐÑù±¾ÖеÄC&C·þÎñÆ÷ÓйØÐÅÏ¢£¬ÎÒÃÇ·¢ÏÖºÚ¿Í×éÖ¯ËùʹÓõĻù´¡ÉèÊ©¶¼Î»ÓÚ¸çÂ×±ÈÑÇ¡¢¸ç˹´ïÀè¼ÓºÍ°ÍÄÃÂí£¬ËùÓÐIP¶¼¹éÊôÓÚ¸çÂ×±ÈÑǵÄISP¡£²é¿´ÕâЩIPµÄ¾ßÌåÐÅÏ¢£¨Èçͼ3-1£©Äܹ»¿´µ½£¬´ËIP¶ÎµÄÍøÂç·þÎñÌṩÉÌÊÇUnus.Ins¹«Ë¾£¬¸Ã¹«Ë¾²Ù¿Ø×Å26209¸öIPµØÖ·£¬ÇÒÏÕЩËùÓÐÕâЩIPµØÖ·¶¼ÊÇÌṩ¸øÄäÃûVPN·þÎñʹÓã¬ÀýÈçPowerhouse Management.Inc£¨phmgmt.com£©¡£ÓÉÓÚ¸ÃISPÔÚÍøÂçÖеÄÁ÷Á¿´óÎÞÊýÓµÓÐÚ²ÆÐÔ£¬Òò¶øÃÀ¹ú·´Ú²Æ°²È«¹«Ë¾Scamalytics½«Æä±êעΪ¸ßڲƷçÏÕISP£¨Èçͼ3-2£©¡£


ͼ3-2 Scamalytics¹«Ë¾±ê×¢ÐÅÏ¢
ͼ3-3Ϊ¸Ã×éÖ¯ÔÚÕâ´Î¹¥»÷»î¶¯ÖÐʹÓõIJ¿ÃÅÓòÃû¡¢IP¡¢PEÎļþºÍOfficeÎļþµÄ¶ÔÓ¦¹ØÏµ¡£

ͼ3-3 ¶ÔÓ¦¹ØÏµÍ¼
¸Ã×é֯ʹÓõÄÓòÃûÊÇÔÚ¹ú±íDNSExit.comƽ̨ÉÏÃâ·Ñ×¢²áµÄÈý¼¶×ÓÓò£¨¸Ãƽ̨ÌṩµÄÃâ·ÑÓòÏÖʵÉÏÊǶþ¼¶Óò£¬Èçͼ3-4£©£¬ÇÒÕâЩ×ÓÓòËùÖ¸ÏòµÄIPµØÖ·±»ÆµÈԵĸü»»£¨Èçͼ3-5£©¡£ÈôÊÇÒ»¸öC2·þÎñÆ÷±»¹Ø¹Ø£¬¹¥»÷ÕßÔòÄܹ»¼±¾çµØ¸üÐÂDNS¼Í¼ָÏòзþÎñÆ÷£¬¸´ÔÏνӡ£¹¥»÷ÕßÀûÓÃÓòÃû×¢²áÉÌÌṩµÄDNS·þÎñ£¨double flux£©£¬ÔÙ¹²Í¬Ê¹ÓÃVPN·þÎñ£¨fast VPN£©×÷Ϊ¹¥»÷ÔØºÉºÍľÂí»ØÁ¬µÄͨ·£¬ÒÔ´ïµ½·´×·×ٺͷ´Õì²âµÄÖ÷ÕÅ¡£

ͼ3-4 DNSExit.comƽ̨

ͼ3-5 ÓòÃûÖ¸ÏòµÄIP
3.2¹ØÁªºÍ¼¼ÊõÑݽø·ÖÎö
3.2.1 ¼Ù×°ÆðÔ´ÐÅÏ¢
ÔÚÔçÆÚµÄ¹¥»÷»î¶¯ÖУ¬Ã¤ÑÛÓ¥×éÖ¯¹ßÓÚ½«×ÔÉí¼Ù×°³É¸çÂ×±ÈÑǹú¶ÈÃñʵǼǴ¦¡¢¸çÂ×±ÈÑǹú¶È˰ÎñºÍº£¹Ø×ÜÊðµÈ²¿ÃÅÀ´¶Ô¸çÂ×±ÈÑÇÈ·µ±¾ÖºÍ½ðÈÚ»ú¹¹½øÐй¥»÷¡£¶øÔÚ±¾´Î¹¥»÷ÊÂÎñÖУ¬¹¥»÷ÕßËùʹÓÃÓʼþµÄ¼Ù×°ÆðÔ´ÐÅÏ¢³ýÁËͬ¸Ã×éÖ¯ÓµÓп϶¨µÄ³ÁµþÒÔ±í£¬»¹ÐÂÔöÁËһЩ¸çÂ×±ÈÑÇÆäËûµ±²¿ÃÅÃÅÐÅÏ¢¡£¾ßÌåÏê¼û±í3-1¡£
µö¶ü¼Ù×°ÆðÔ´£¨2018Äê4ÔÂ-2019Äê2Ô£© | µö¶ü¼Ù×°ÆðÔ´£¨2019Äê9ÔÂ-2020Äê7Ô£© |
¸çÂ×±ÈÑÇÃñʵǼǴ¦ | ¸çÂ×±ÈÑÇÃñʵǼǴ¦ |
¸çÂ×±ÈÑǹú¶È˰ÎñºÍº£¹Ø×ÜÊð | ¸çÂ×±ÈÑǹú¶È˰ÎñºÍº£¹Ø×ÜÊð |
¸çÂ×±ÈÑǹú¶È˾·¨²¿ÃÅ | ¸çÂ×±ÈÑǹú¶È×ܼì²ìÔº |
¸çÂ×±ÈÑǹú¶Èͳ¼Æ¾Ö | ¸çÂ×±ÈÑÇÒÆÃñ¾Ö |
¸çÂ×±ÈÑǹú¶ÈÍøÂ羯Ա¾Ö | ¸çÂ×±ÈÑÇÎÀÉú²¿ |
±í3-1 ÆðÔ´ÐÅÏ¢
3.2.2 ¶ñÒ⸽¼þÎĵµ
¸Ã×éÖ¯ÉÃÓÚʹÓÃЯ´ø¶ñÒâºêµÄMHTMLÌåʽµÄwordÎĵµ×÷Ϊ¹¥»÷ÔØºÉ¡£ÔÚÕâ´Î¹¥»÷»î¶¯ÖУ¬ÎÒÃǹ۲쵽¹¥»÷Õ߸ü¸ÄÁ˳õÆÚµÄ¹¥»÷Õ½Êõ£¬ÆäÏȽ«´øÓжÌÁ´½ÓÄÚÈݵÄPDF»òRTFÌåʽµÄ¶ñÒ⸽¼þ×÷ΪµÚÒ»½×¶ÎµÄµö¶üÎĵµ£¬ÔÙͨ¹ýÓÕµ¼Êܺ¦Õßµã»÷Á´½Óºó£¬Ìø×ªµ½Ö¸¶¨µÄ·þÎñÆ÷¸ßµÍÔØ¶ñÒâÎĵµ£¬¸Ã¶ñÒâÎĵµÊÇÔ̺¬ºê´úÂëµÄwordÎĵµ¡£´ÓÕâЩPDF/RTFÌåʽµÄ¶ñÒ⸽¼þÔÚVTÉϵÄɨÃèÁ˾֣¨Èçͼ3-6£©Äܹ»¿´µ½£¬ËüÃǵIJéɱÂÊÆÕ±éÆ«µÍÉõÖÁΪ0¡£¹¥»÷Õß½«ÕâÀàµÍ²éɱÂʵĶñÒâÎĵµ×÷ΪÓʼþ¸½¼þ£¬ÄÜÔڿ϶¨Ë®Æ½ÉÏ´ïµ½ÈÆ¹ýÓʼþÍø¹ØµÄÖ÷ÕÅ¡£

ͼ3-6 VT²éɱÁ˾Ö
3.2.3 ÓòÃûʹÓÃÆ«ºÃ
ÎÒÃǽ«¸Ã×éÖ¯ÔÚÔçÆÚÐж¯ÖÐʹÓõĶ¯Ì¬ÓòÃû£¬Óë±¾´ÎÐж¯ËùʹÓõÄÓòÃû×ö¶Ô±È·ÖÎö£¬Äܹ»ºÜÇ峺µÄ¿´³ö£¬ÕâЩÓòÃû¶¼ÊÇͨ¹ýͳһ¸ö¶¯Ì¬ÓòÃûÉÌDNSEXIT×¢²áµÄ¡£´Ë±í£¬ÔÚ±¾´ÎÊÂÎñÖеÄÓòÃû¡°medicosta.linkpc.net¡±Óë2018ÄêÁäÎñÖеÄÓòÃû¡°medicosco.publicvm.com¡±ÀàËÆ¶È¼«¸ß£¬Óɴ˲²âËüÃǼ«ÓпÉÄÜÊÇÓÉͳһ×é֯ע²á¡£
3.2.4 IPµØÖ·¹ØÁª
3.2.5 µØÀíµØÎ»¸öÐÔ
´Ó¹¥»÷ÕßËùʹÓõÄC&C»ù´¡ÉèÊ©À´¿´£¬ÆäËùʹÓõÄËùÓÐIPµØÖ·£¨Ô̺¬128.90.xxx.xxx¡¢191.95.xxx.xxx¡¢190.253.xxx.xxx¼°179.33.xxx.xxxµÈÍø¶Î£©¾ù¹éÊôÓÚ¸çÂ×±ÈÑǵÄISP£¨Èçͼ3-7£©¡£¶øÕâЩIPµØÀíµØÎ»Ò²Óë¸Ã×éÖ¯ÔçÆÚ»î¶¯Éæ¼°µÄµØÀíµØÎ»Ò»Ñù¡£

ͼ3-7 IPµØÖ·µÄµØÀíµØÎ»
»ùÓÚ¸Ã×éÖ¯´Ó¼Ù×°ÆðÔ´ÐÅÏ¢¡¢µö¶üÎĵµ¡¢ÓòÃûʹÓÃÆ«ºÃ¡¢IPµØÖ·¹ØÁªÒÔ¼°µØÀíµØÎ»¸öÐԵȷ½ÃæµÄ¶Ô±È·ÖÎö£¬ÎÒÃdzõ²½´§¶È±¾´ÎµÄ¹¥»÷Ðж¯À´×Ô¡°APT-C-36äÑÛÓ¥¡±×éÖ¯¡£
ËÄ¡¢¹¥»÷ÔØºÉ·ÖÎö
ͼ4-1ÏÔʾÁ˺ڿÍ×éÖ¯ÔÚÕâ´Î¹¥»÷»î¶¯ÖеÄÕû¸öÁ÷³Ì¡£

ͼ4-1 ºÚ¿Í¹¥»÷Á÷³Ìͼ
¹¥»÷ÕßΪÁ˰µ²ØÆäÕæÊµÌ°Í¼£¬Ñ¡È¡¶à²ãÄ£¿éǶÌ׺ÍÒÔ²»Â䵨´ó¾ÖÔÚÄÚ´æÖмÓÔØÖ´ÐÐľÂí·¨Ê½µÄÊÖ·¨£¬ÔÙ½áºÏ¸ÃľÂíÕë¶Ô×ÔÉíÔËÐл·¾³¼ì²â£¨ÈçÐé¹¹»ú¡¢É³Ïä¡¢·´µ÷ÊԵȣ©µÄÖ°ÄÜ£¬ÒÔÔ¤·ÀÆäÔÚ×Ô¶¯»¯ÏµÍ³·ÖÎöÖж³ö¶ñÒâÐÐΪ¡£ÏÂÎÄ£¬ÎÒÃÇ´ÓºÚ¿Í×éÖ¯½üÆÚ¹¥»÷ÊÂÎñµÄ°¸ÀýÖУ¬°ÎȡһÀý½øÐоßÌåµÄ·Ö½â¡£
4.1´¹µöÓʼþ
ͼ4-2չʾÁ˹¥»÷Õß·ÂðÀ´×Ô¸çÂ×±ÈÑǹú¶ÈÎÀÉú²¿µÄ´¹µöÓʼþ£¬Óʼþ±êÌâΪ¡°Usted hasido citado para una prueba obligatoria de (COVID-19)¡±£¨·ÒëºóΪ£º¡°Äú±»ÒªÇó²ÎÓëÇ¿ÔìÐÔ¼ì²â£¨COVID-19£©¡±£©£¬ÕýÎÄÄÚÈÝÊǹØÓÚ¼ì²âµÄÓйØÎÊÌ⣨Èçͼ4-3£©£¬²¢Ðû³ÆÓʼþ¸½¼þÊǼì²â¹¦·òºÍµØÖ·£¬ÒÔÓÕµ¼Êܺ¦Õß´ò¿ª¸½¼þÎĵµ¡£


ͼ4-3 Óʼþ·ÒëºóµÄÄÚÈÝ
4.2¶ñÒâÎĵµ
ºÚ¿Í×éÖ¯ËùʹÓõĶñÒâÎĵµÔ̺¬PDF¡¢RTFÒÔ¼°MHTMLÌåʽµÄDOCÎĵµ¡£Æä²¢Î´Ê¹Ó÷ì϶£¬¶øÊÇͨ¹ýǶÈëµÄ¶ñÒâºê´úÂëÀ´´¥·¢ºóÐø¶ñÒâÐÐΪ¡£Óë¸Ã×éÖ¯ÒÔÍù¹¥»÷ÊÖ·¨·ÖÆçµÄÊÇ£¬±¾´Î²¢Î´Ö±½Óͨ¹ýÓʼþ´«²¼MHTMLÌåʽµÄ¶ñÒâÎĵµ£¬¶øÊǽ«Ô̺¬Ò»¸öÌø×ªÁ´½Ó£¨¸ÃÁ´½ÓÖ¸ÏòMHTMLÌåʽµÄ¶ñÒâÎĵµ£©µÄÕý³£Îĵµ×÷ΪÓʼþ¸½¼þÀ´½øÐÐͶµÝ£¬ÒÔÈÆ¹ýÓÊÏäÍø¹ØµÄ°²È«¼ì²â¡£
ͼ4-4ÊÇ4.1Ó×½ÚÖеÄÓʼþ¸½¼þ£¬¸ÃpdfÎļþÔ̺¬¸çÂ×±ÈÑǹú¶ÈÎÀÉú²¿µÄ±êÖ¾¡¢Ò»ÐÐÎı¾ÐÅÏ¢£¨±ê×¢ÎĵµÃÜÂ룬ʵÔòÎÞÓ㩺ÍÒ»¸öÃûΪ¡°Ver comunicado¡±µÄÌø×ªÁ´½Ó£¨ÈçͼX£©¡£

ͼ4-4 PDFÎĵµÌø×ªÁ´½ÓÄÚÈÝ
µ±Óû§µã»÷ÎĵµÁ´½Óʱ£¬ÏÖʵÉϹ¥»÷ÕßÊÇÀûÓÃAcortarurl¶ÌÁ´½Ó·þÎñƽ̨½«Êܺ¦Õß³Á¶¨Ïòµ½ÆäÖ¸¶¨µÄ·þÎñÆ÷ÉÏ£¬ÏÂÔØMHTMLÌåʽµÄwordÎĵµ¡£Í¼4-5Ϊ½Ó¼ûAcortarurlµÄÁ÷Á¿ÄÚÈÝ¡£

¹ÌÈ»´Ë°¸ÀýÖеĶñÒâÎĵµÁ´½ÓÒÑʧЧ£¬²»Íâͨ¹ý¹ØÁª·ÖÎöºó£¬ÎÒÃÇ·¢ÏÖÁËÆäËûÓйصĶñÒâÎĵµ¡£¸ÃÎĵµÍ¬ÑùÊǼÙ×°³ÉÀ´×Ô¸çÂ×±ÈÑǹú¶ÈÎÀÉú²¿£¬¹¥»÷ÕßÔÚÎĵµÕýÎÄÀûÓÃÎ÷°àÑÀÓïÓÕµ¼Óû§µã»÷¡°ÆôÓÃÄÚÈÝ¡±°´Å¥À´²é¿´¼ì²â¹¦·òºÍµØÖ·¡£¾ßÌåÄÚÈÝÈçͼ4-6Ëùʾ¡£

ͼ4-6 ÄÚǶVBAµÄDOC¶ñÒâÎĵµÄÚÈÝ
µ±ÎÒÃDz鿴¸ÃÎĵµµÄVBA¹¤³Ìʱ£¬ÌáÐѱØÒªÊäÈëÃÜÂë¡£½âÃܺó´Óºê´úÂëµÄÄÚÈÝÄܹ»¿´µ½£¬µ±Êܺ¦Õ߯ôÓúêÖ°Äܺ󣬶ñÒâ´úÂ뽫×Ô¶¯Ö´ÐÐDocument_Openº¯Êý¡£¾ßÌåÄÚÈÝÈçͼ4-7Ëùʾ¡£

¸Ãº¯Êý»áÀûÓÃMicrosoft¹¤¾ßmshta.exeÀ´½âÎö¡°http://pastebin.com/raw/Xrp7W0V3¡±£¨¸éÖÃÔÚpastebinÍøÖ·ÉϵÄhtml¶ñÒâ¾ç±¾Îļþ£©¡£¾ßÌåÄÚÈÝÈçͼ4-8Ëùʾ¡£

ͼ4-8 ¼ÓÃܵÄHTML¾ç±¾ÎļþÄÚÈÝ
½âÃܺóµÄ¶ñÒâ¾ç±¾ÎļþÖØÒªÖ°ÄÜÊÇÀûÓÃWindowsÄÚÖ÷¨Ê½certutil.exeÔ¶³ÌÏÂÔØÖ¸¶¨µÄEXEÎļþ£¬¶øºó½«Æä±£ÁôÖÁ¡°%appdata%msts.exe¡±²¢Ö´Ðи÷¨Ê½¡£

ͼ4-9 ½âÃܺóµÄHTML¾ç±¾ÎļþÄÚÈÝ
4.3 Payload
ÈçÉÏÎÄËùʾ£¬Í¨¹ýhtml¶ñÒâ¾ç±¾ÏÂÔØ²¢Ö´Ðеġ°msts.exe¡±£¨C#±àд²¢²ÎÓëÁË´óÁ¿µÄ»ìºÏ£©ÏÖʵÉÏÊÇÒ»¸öDropperÎļþ¡£¡°msts.exe¡±»á´Ó×ÊÔ´ÖнâÃܳö¡°DriverUpdate.dll¡±£¨C#±àд£©²¢ÔÚÄÚ´æÖз´Éä¼ÓÔØ¸ÃDLLÄ£¿éÀ´ÊµÏÖµÚÒ»½×¶ÎµÄÖ°ÄÜ£»½Ó×ŵڶþ½×¶ÎµÄ¡°DriverUpdate.dll¡±ÔÙ½âÃܳöÆäÔʼÎļþ¡°msts.exe¡±ÖеÄÁíÒ»¸ö×ÊÔ´Êý¾Ý£¬¶øºóÖ´ÐнâÃܺóµÄ¡°Cyrus.exe¡±Ä£¿é£»µÚÈý½×¶ÎµÄ¡°Cyrus.exe¡±´Ó×ÔÉí×ÊÔ´ÖнâÃܳöAsync RATÔ¶¿ØÄ¾Âí£¬²¢½«ÆäÕû¸öÎļþ¸²¸ÇÓ³Éäµ½µ±Ç°¹ý³ÌÖÐÖ´ÐС£×îºó£¬Async RATľÂí·¨Ê½ÓëC&C·þÎñÆ÷½øÐÐͨѶÏνӣ¬Ïνӳɹ¦Ôò·¢·îÉÏÏß°üÒªÇóÉÏÏߣ¬²¢ÆÚ´ý½Ó¹Ü½ÚÔìÖ¸Áî¡£
4.3.1 µÚÒ»½×¶ÎÄ£¿é
¡°msts.exe¡±ÖØÒªÓÃÓÚ½âÃܲ¢ÔÚÄÚ´æÖмÓÔØÏÂÒ»½×¶ÎµÄÖ°ÄÜÄ£¿é¡£Æä½«×ÔÉí¼Ù×°³ÉIntelÎÞÏßÇý¶¯ÀûÓ÷¨Ê½£¬²¢¸½ÓоßÌåµÄÎļþ×¢Ã÷ºÍ°æ±¾ºÅ£¨Èçͼ4-10£©£¬ÒԴ˹ƻ󹥻÷Ö¸±ê¡£

ͼ4-10 ¡°msts.exe¡±ÎļþÊôÐÔ¾ßÌåÐÅÏ¢
¸ÃDropperÄ£¿éµÄÈë¿ÚµãÔÚWindowsFormsApplication1´¦£¨Èçͼ4-11£©£¬ÆäÊ×ÏÈͨ¹ýŲÓÃSelectedCardÀàÖеÄD_D_D_Dº¯Êý¶ÔÃûΪ¡°xor4¡±µÄ×ÊÔ´Êý¾Ý½øÐнâÃÜ¡£

ͼ4-11 DropperÄ£¿éµÄÈë¿Úº¯Êý
½âÃÜËã·¨ÊÇÑ»·Òì»òÔËË㣬Æä¹Ì¶¨ÃÜԿΪ¡°RR5IRBNF5F4GN7997QFBYY¡±£¬½âÃÜ´úÂëÈçͼ4-12Ëùʾ¡£

ͼ4-12 ½âÃÜ´úÂë¾ßÌåÄÚÈÝ
ÔÚ½âÃܳöPEÎļþºó£¬DropperÄ£¿éÔò¸½¼ÓÈý¸öÆô¶¯²ÎÊý£¨¡°AcBRmi¡¢S8epuewºÍIntelWireless¡±£©À´¼ÓÔØÖ´Ðеڶþ½×¶ÎµÄÖ°ÄÜÄ£¿é¡£

4.3.2 µÚ¶þ½×¶ÎÄ£¿é
¸Ã½×¶ÎÄ£¿éµÄÎļþÃûΪ¡°DriverUpdater.dll¡±£¬µ±´ËÄ£¿éÔËÐк󣬻áÌáÈ¡ºÍ½âÃܵÚÒ»½×¶ÎDropperÄ£¿éÖÐÁíÒ»¸ö×ÊÔ´Îļþ¡°AcBRmi¡±£¬Ö®ºóÔÚÄÚ´æÖмÓÔØÖ´ÐнâÃܳöµÄµÚÈý½×¶ÎµÄPEÎļþ¡£

ͼ4-14 ½âÃܺÍÖ´ÐÐPEÎļþµÄÖ°ÄÜ´úÂë
½âÃÜËã·¨ÒÀÈ»ÊÇÑ»·Òì»òÔËË㣬ÆäÃÜԿΪ¡°CZysHnTTIiop¡±£¬½âÃÜ´úÂëÈçͼ4-15Ëùʾ¡£

4.3.3 µÚÈý½×¶ÎÄ£¿é
ÔÚÖ´ÐÐÈë¿Úº¯Êý֮ǰ£¬¸ÃÄ£¿é»áÔÚ³õʼ»¯Class3µÄ˽ÓгÉÔ±±äÁ¿byte_Dataʱ£¬ÏÈŲÓÃClass1ÀàµÄ²½Öè½âÃÜ×ÔÉí×ÊÔ´ÎļþKdgv¡£¾ßÌåÈçͼ4-16Ëùʾ¡£

ͼ4-16 ½âÃÜ×ÊÔ´Îļþ
×ÊÔ´Êý¾ÝµÄ³õ´Î½âÃÜѡȡµ¥Ò»µÄÒì»ò¼ÓÃÜËã·¨£¬¹Ì¶¨ÃÜԿΪ"dXhhaxrqDcQ"£¬Í¨¹ý¶Ô×ÊÔ´Êý¾ÝµÄÿ¸ö×Ö½Ú×öµ¥Ò»µÄXORÔËËãʵÏÖµÚÒ»´Î½âÃÜ¡£½âÃܺ¯ÊýµÄ´úÂëÈçͼ4-17Ëùʾ¡£

ͼ4-17 ½âÃܺ¯Êý´úÂëÄÚÈÝ
µÚÒ»´Î½âÃÜǰºÍ½âÃܺóµÄ×ÊÔ´Êý¾ÝÈçͼ4-18Ëùʾ¡£

ͼ4-18 ³õ´Î½âÃÜǰºóµÄÊý¾ÝÄÚÈÝ
Ö®ºóÔÙ¶ÔµÚÒ»´Î½âÃܺóµÄÊý¾Ý½øÐжþ´Î½âÃÜ£¬Ç°16λΪ½âÃÜÃÜÔ¿¡°0x19 0xEF 0xB6 0xB6 0xE7 0x7E 0x920x92 0x0D 0xA0 0xE0 0x95 0xAD 0x8F 0x6B 0x14¡±£¬ºóÃæ½ôËæ×ŵÄÊÇ´ý½âÃÜÃÜÎÄ¡£½âÃÜǰºóµÄÊý¾ÝÄÚÈÝÈçͼ4-19Ëùʾ¡£

ͼ4-19 ¶þ´Î½âÃÜǰºóµÄÊý¾ÝÄÚÈÝ
º¯ÊýÒÔ16×Ö½ÚΪѻ·£¬½«ÃÜԿͬÃÜÎÄ˳´Î½øÐа´Î»Òì»ò£¬×îÖÕ½âÃܵõ½¡°Stub.exe¡±Îļþ¡£½âÃܺ¯Êý´úÂëÈçͼ4-29Ëùʾ¡£

³ý´ËÖ®±í£¬¸ÃÄ£¿é»¹»á½«ÌáÈ¡³öµÄÅäÏàÐÅÏ¢Êý¾Ý£¬±ðÀ븳ֵ¸øËüÃÇËù¶ÔÓ¦µÄ˽ÓгÉÔ±±äÁ¿£¬ÔÚÎÒÃÇ·ÖÎöµÄ´Ë°¸ÀýÖУ¬ÆäÅäÖÃÊý¾Ý´ó²¿ÃŵÄÖµ¶¼Îª0¡£¾ßÌåÄÚÈÝÈçͼ4-21Ëùʾ¡£

ͼ4-21 ÅäÏàÐÅÏ¢Êý¾ÝÄÚÈÝ
£¨2£©Ö´ÐÐÖ÷Ö°ÄÜ´úÂë
¸ÃÄ£¿éÊ×ÏÈʹÓÃAssembly.GetEntryAssembly().Location»ñÈ¡µ±Ç°¹ý³ÌµÄÈ«õè¾¶¡£½Ó×Åͨ¹ýÅжÏÉÏÎÄÌáµ½µÄ²¿ÃÅ˽ÓгÉÔ±±äÁ¿Ö·´¾ö¶¨ÒªÖ´ÐеÄÁ÷³Ì·ÖÖ§£¬ÆäÖÐÔ̺¬»¥³âÌåµÄ´´½¨¡¢Ðé¹¹»úºÍɳÏäµÄ¼ì²â¡¢ÎļþÏÂÔØ¡¢¿½±´×ÔÉíµÈ¡£ÔÚ±¾°¸ÀýÑù±¾ÖУ¬Æ¾¾ÝÆäÅäÏàÐÅÏ¢À´¿´£¬´ËÄ£¿é½öÖ´ÐÐ×îºóÒ»ÏîÁ÷³Ì£¬Å²ÓÃsmethod_11º¯Êý¡£´úÂëÈçͼ4-22Ëùʾ¡£

ͼ4-22 ´úÂëÖ´ÐÐÁ÷³Ì
½øÈëµ½smethod_11º¯Êýºó£¬¸ÃÄ£¿éÏÈŲÓÃClass3.SelectPuppetProcessÀ´Ñ¡ÔñºóÐøÖ´ÐеÄRATÔØÌå¡£ÓÉÓÚ²ÎÊýint_13µÄֵΪ0£¬ËùÒÔ·µ»ØÖµÎªstring_10£¨µ±Ç°Ä£¿éµÄÈ«õè¾¶£©¡£

ͼ4-23 ´úÂëÄÚÈÝ
ÔÚÑ¡ÔñÍêRATµÄ¿þÀܹý³Ìºó£¬¸ÃÄ£¿éÔÙŲÓÃsmethod_9º¯Êý£¬ÆäÖвÎÊý1Ϊ×ÔÉí¹ý³ÌµÄÈ«õè¾¶£¬²ÎÊý2Ϊ֮ǰ½âÃܳöµÄPEÎļþÊý¾Ý¡£Ê×ÏÈ£¬¸ÃÄ£¿é³Áд´½¨Ò»¸ö×ÔÉíйý³Ì£¬¶øºóÐ¶ÔØ´Ë¹ý³ÌÓ³Ïñ£¬²¢°Ñ֮ǰ½âÃܳöµÄÐÂPEÍ·²¿£¬ÒÔ¼°½ÚÊý¾Ý˳´ÎдÈ뵽йý³ÌÄ£¿éÖУ¬×îºóÅú¸ÄOEP²¢Æô¶¯ÔËÐУ¨¡°Stub.exe¡±£©¡£

4.3.4 RATÄ£¿é
ÈçÉÏÎÄËùÊö£¬±»Ö´ÐеÄÃûΪ¡°Stub.exe¡±µÄPEÎļþÔòÊÇ×îÖÕµÄRATÄ£¿é¡£Í¨¹ý¶ÈÎöºÍËÝÔ´ºó·¢ÏÖ£¬¸ÃPEÎļþÊÇÓÃC#˵»°±àдµÄAsyncRATÔ¶¿ØÄ¾Âí¡£³ýÁËÔ¶³Ì×ÀÃæ¼à¿Ø¡¢¼üÅ̼ͼ¡¢¹ý³ÌÖÎÀí¡¢Ô¶³ÌWebCam¡¢Ô¶³ÌShellµÈÖ°ÄÜÒÔ±í£¬Æä»¹Ô̺¬¼ÓÃÜ¡¢·´É³ºÓ×¢·´Ðé¹¹»ú¡¢·´·ÖÎöºÍ·´µ÷ÊÔµÈÆ¥µÐÄ£¿é¡£ÏÂÃæÎÒÃÇ»á¶ÔRATÖеÄÖ÷ÌⲿÃÅ×öÉî¿ÌµÄ·ÖÎö¡£

ͼ4-25Ô¶³Ì·¨Ê½AsyncRAT½ÚÔì¶Ë
£¨1£©³õʼ»¯ÅäÏàÐÅÏ¢
ľÂí·¨Ê½Í¨¹ýŲÓÃSettings.InitializeSettingsº¯ÊýÀ´³õʼ»¯ÅäÏàÐÅÏ¢¡£´Óͼ4-26Öеĺ¯ÊýʵÏÖ´úÂëÄܹ»¿´µ½£¬Æä»áÌáÈ¡³ö¹Ì¶¨µÄÃÜÔ¿²¢Ê¹ÓÃAES256Ëã·¨½âÃܳöËùÓеÄÅäÖÃÊý¾ÝÐÅÏ¢¡£Ô̺¬¶Ë±êÓï¡¢HostÐÅÏ¢¡¢°æ±¾ºÅ¡¢PastebinÐÅÏ¢¡¢½âÃÜÃØÔ¿¡¢SSLͨѶ֤Êé¼°Ö¤ÊéÊðÃûµÈÐÅÏ¢£¬Ö®ºóŲÓÃSettings.VerifyHashº¯Êý¶ÔÖ¤Êé½øÐÐÑéÖ¤¡£

ͼ4-26 ³õʼ»¯ÅäÏàÐÅÏ¢
½âÃÜÖ®ºóµÄÅäÏàÐÅÏ¢Èçͼ4-27Ëùʾ¡£

ͼ4-27 ÅäÏàÐÅÏ¢¾ßÌåÄÚÈÝ
£¨2£©¼ì²âÔËÐл·¾³
ΪÁËÌÓ±ÜɳÏä/°²È«ÈËÔ±µÄ¼ì²â£¬Ä¾Âí·¨Ê½Ê¹ÓÃÁ˸÷Àà¼ø±ðɳÏä/Ðé¹¹»úµÄ¼¼Êõ£¬ÓÃÓÚÅжÏ×ÔÉí·¨Ê½µØµãµÄÔËÐл·¾³£¬ÈôÊÇ·¢ÏÖÊÇÔÚÐé¹¹»·¾³£¬»òÊDZ»µ÷ÊÔ״̬£¬·¨Ê½ÔòÖ±½ÓÍ˳ö¡£´Ó¶ø´ïµ½°µ²Ø×ÔÉí£¬¶ã±Ü¼ì²âµÄÖ÷ÕÅ¡£ÏÂÃæÊǸÃľÂíʹÓõ½µÄ¼¼Êõ¡£
VMWAREºÍVirtualBoxÐé¹¹»úµÄ¼ì²â¡£

ͼ4-28 Ðé¹¹»úµÄ¼ì²â
SandBoxµÄ¼ì²â¡£

ͼ4-29 ɳºÐµÄ¼ì²â
ÅжϷ¨Ê½×ÔÉíÊÇ·ñ±»µ÷ÊÔ¡£

ͨ¹ýÅжϻñÈ¡µÄÓ²ÅÌÈÝÁ¿ÊÇ·ñ´óÓÚ6100000000L£¨56.81G£©£¬À´¼ì²âÊÇ·ñÎªÕæÊµ»úе»òÐé¹¹»·¾³¡£

ͼ4-31 ÅжÏÓ²ÅÌÈÝÁ¿
£¨3£©×°ÖûúÔì
ľÂí·¨Ê½µÄ×°ÖûúÔìÔ̺¬¹ý³ÌΨһÐÔÅжϡ¢ÔÚËÞÖ÷»úµÄÓÆ¾Ã»¯ÉèÖúÍÊØ»¤¹ý³ÌÉèÖá£¸ÃľÂíÒÔ½âÃÜÅäÏàÐÅÏ¢ÖеÄMTX×Ö´®"AsyncMutex_s8H9OlmYu¡±ÎªÃûÀ´´´½¨»¥³âÌ壬ÒÔ±£ÕÏÔËǰ¹ý³ÌµÄΨһÐÔ¡£

ͼ4-32 ´´½¨»¥³âÌå
Æä»¹»áÅжϵ±Ç°Ö´ÐÐÎļþõè¾¶Óë×°ÖÃĿ¼ÊÇ·ñÒ»Ö£¬ÈôÊÇÒ»Ñù£¬Ôò´ú±í¸ÃÄ£¿éÒÑ×°Öùý£¬×°ÖÃÖ°Äܱ㲻ÔÙÖ´ÐС£Èç²»Ò»Ñù£¬¸ÃľÂíÔò»áͨ¹ý¶Ô±ÈϵͳÖÐÔËÐеĹý³ÌÃûÀ´È·±£ÔËǰ¹ý³ÌµÄΨһÐÔ¡£¾ßÌå´úÂëÈçͼ4-33Ëùʾ¡£

ͼ4-33 ÅжÏ×°ÖÃõè¾¶
Ö®ºó£¬Ä¾Âí·¨Ê½Æ¾¾Ýµ±Ç°ÊÇ·ñΪÖÎÀíÔ±Ö´ÐÐȨÏÞ£¬À´Ñ¡ÔñÊÇͨ¹ý×°ÖôòË㹤×÷»¹ÊÇдÈ뿪»ú×ÔÆô¶¯ºÅÁîʵÏÖÓÆ¾Ã»¯¡£¾ßÌå´úÂëÈçͼ4-34Ëùʾ¡£

ͼ4-34 ×°ÖôòË㹤×÷»òÔö³¤×ÔÆô¶¯
ÔÚʵÏÖÓÆ¾Ã»¯²Ù×÷ºó£¬Ä¾Âí·¨Ê½½«×ÔÉí³ÁÐÂдÈëµ½×°ÖÃĿ¼Ï²¢¶¨ÃûΪָ¶¨ÎļþÃû£¨chromgoogle.exe£©¡£¶øºóÔÙÔÚһʱĿ¼ÏÂÌìÉúºÍÖ´ÐÐ.batÅú´¦Öþ籾Îļþ¡£¸ÃbatÎļþÓÃÓÚÔËÐÓ×°chromgoogle.exe¡±¿ÉÖ´ÐÐÎļþ¼°×ÔÉíɾ³ý¡£¾ßÌåÄÚÈÝÈçͼ4-35Ëùʾ¡£

ͼ4-35 ¾ç±¾ÎļþÄÚÈÝ
×îºó£¬Ä¾Âí·¨Ê½Í¨¹ýÌáÉýµ±Ç°¹ý³ÌȨÏÞ¼°ÉèÖÃÏß³ÌʼÖÕ´¦ÓÚÖ´ÐÐ״̬·½Ê½£¬À´ÊµÏÖÊØ»¤¹ý³Ì¡£

ͼ4-36 ¹ý³ÌÊØ»¤ÊµÏÖ´úÂë
£¨4£©ÉÏÏß»úÔì
ÔÚ×°ÖûúÔìÉèÖÃʵÏÖºó£¬Ä¾Âí·¨Ê½Ôòͨ¹ýÅäÏàÐÅÏ¢ÖеÄIPºÍ¶Ë¿ÚÓë½ÚÔì¶Ë·þÎñÆ÷³ÉÁ¢SSLºÍ̸Ïνӡ£´Ëʱ¸ÃľÂí»áÍøÂçÊÜϰȾÖ÷»úµÄϵͳÐÅÏ¢£¬²¢°ÑÕâЩÐÅϢѹËõºó×÷ΪÉÏÏß°ü·¢Ë͵½C&C·þÎñÆ÷¡£ÉÏÏß°üµÄÄÚÈÝÔ̺¬Ö÷»úÉ豸µÄÓû§Ãû¡¢ÏµÍ³°æ±¾ºÅ¡¢ÖÎÀíÔ¹ØËºÅºÍľÂí·¨Ê½µ±Ç°Ö´ÐÐõè¾¶¡¢°æ±¾ºÅ¡¢×°Öù¦·òµÈÓйØÐÅÏ¢¡£Í¨¹ý¶ÔľÂí·¨Ê½µÄ·ÖÎö£¬ÎÒÃÇ·¢ÏÖÉÏÏß°üµÄ³¤¶ÈÊDz»¹Ì¶¨µÄ¡£±¦ÔËÀ³¹Ù·½ÍøÕ¾ADLab×êÑÐÔ±ÔÚ¶ÔÉÏÏß°üÌåʽ×ö½âÎö¡¢ÌáÈ¡ºó£¬Õû¶Ù×ۺϳöľÂí·¨Ê½ÉÏÏßÊý¾Ý°üÌåʽºÍÉÏÏßÊý¾Ý°üÄÚÈÝÌåʽ¡£¾ßÌåÈç±í4-1ºÍͼ4-37£¨ÆäÖÓ×°ÂÌÉ«ºá¸ñ¡±×÷Ϊһ×éÊý¾ÝµÄÔ׸îÏߣ©Ëùʾ¡£
Êý¾Ý´óÓ× | Êý¾Ý×¢Ã÷ | Êý¾ÝÄÚÈÝ |
0x01 | ×Ó°üÊýÁ¿ £¨ÒÔ×éΪµ¥Ôª£© | 0x8D£¨HEXÖµ¹Ì¶¨£© |
0x01 | Ãû³Æ³¤¶È | 0xA6£¨HEXÖµ¹Ì¶¨£© |
0x06 | Ãû³Æ | ¡°Packet¡±£¨×Ö·û´®Öµ¹Ì¶¨£© |
0x01 | °üÃû³¤¶È | 0xAA£¨HEXÖµ¹Ì¶¨£© |
0x0A | ÉÏÏß°üÃû | ¡°ClientInfo¡±£¨×Ö·û´®Öµ¹Ì¶¨£© |
0x01 | Ãû³Æ³¤¶È | 0xA4£¨HEXÖµ¹Ì¶¨£© |
0x04 | Ãû³Æ | ¡°HWID¡±£¨×Ö·û´®Öµ¹Ì¶¨£© |
²»¹Ì¶¨ | ±êʶÂ볤¶È | ²»¹Ì¶¨£¨Èç0xB4£© |
²»¹Ì¶¨ | Ψһ»úе±êʶÂë | ²»¹Ì¶¨£¨Èç¡°F40DD340EC6FDDB01847140¡±£© |
0x01 | Ãû³Æ³¤¶È | 0xA4£¨HEXÖµ¹Ì¶¨£© |
0x04 | Ãû³Æ | ¡°User¡±£¨×Ö·û´®Öµ¹Ì¶¨£© |
²»¹Ì¶¨ | Óû§Ãû³¤¶È | ²»¹Ì¶¨£¨Èç0xAA£© |
²»¹Ì¶¨ | Óû§Ãû | ²»¹Ì¶¨£¨Èç¡°xxx¡±£© |
0x01 | Ãû³Æ³¤¶È | 0xA4£¨HEXÖµ¹Ì¶¨£© |
0x04 | Ãû³Æ | ¡°Path¡±£¨×Ö·û´®Öµ¹Ì¶¨£© |
²»¹Ì¶¨ | õè¾¶³¤¶È | ²»¹Ì¶¨ |
²»¹Ì¶¨ | ¶ñÒâ´úÂ뵱ǰִÐÐõè¾¶ | ²»¹Ì¶¨ |
0x01 | Ãû³Æ³¤¶È | 0xA7£¨HEXÖµ¹Ì¶¨£© |
0x07 | Ãû³Æ | ¡°Version¡±£¨×Ö·û´®Öµ¹Ì¶¨£© |
²»¹Ì¶¨ | °æ±¾ºÅ³¤¶È | ²»¹Ì¶¨£¨Èç0xA7£© |
²»¹Ì¶¨ | ¶ñÒâ´úÂë°æ±¾ºÅ | ²»¹Ì¶¨ |
0x01 | Ãû³Æ³¤¶È | 0xA5£¨HEXÖµ¹Ì¶¨£© |
0x05 | Ãû³Æ | ¡°Admin¡±£¨×Ö·û´®Öµ¹Ì¶¨£© |
²»¹Ì¶¨ | ÖÎÀíÔ¹ØËºÅÃû³¤¶È | ²»¹Ì¶¨£¨Èç0xA5£© |
²»¹Ì¶¨ | ÖÎÀíÔ¹ØËºÅÃû | ²»¹Ì¶¨£¨Èç¡°Admin¡±£© |
0x01 | Ãû³Æ³¤¶È | 0xAB£¨HEXÖµ¹Ì¶¨£© |
0x0B | Ãû³Æ | ¡°Performance¡±£¨×Ö·û´®Öµ¹Ì¶¨£© |
²»¹Ì¶¨ | ´°¿ÚÐÅÏ¢³¤¶È | ²»¹Ì¶¨ |
²»¹Ì¶¨ | Óû§Ç°Ì¨´°¿ÚÐÅÏ¢ | ²»¹Ì¶¨ |
0x01 | Ãû³Æ³¤¶È | 0xA8£¨HEXÖµ¹Ì¶¨£© |
0x08 | Ãû³Æ | ¡°Pastebin¡±£¨×Ö·û´®Öµ¹Ì¶¨£© |
²»¹Ì¶¨ | PastebinÖµ³¤¶È | ²»¹Ì¶¨£¨0xA4£© |
²»¹Ì¶¨ | ÅäÖÃÖÐPastebinµÄÖµ | ²»¹Ì¶¨£¨Èç¡°null¡±£© |
0x01 | Ãû³Æ³¤¶È | 0xA9£¨HEXÖµ¹Ì¶¨£© |
0x09 | Ãû³Æ | ¡°Antivirus¡±£¨×Ö·û´®Öµ¹Ì¶¨£© |
²»¹Ì¶¨ | ÐÅÏ¢³¤¶È | ²»¹Ì¶¨ |
²»¹Ì¶¨ | ɱ¶¾Èí¼þÐÅÏ¢ | ²»¹Ì¶¨£¨Èç¡°N/A¡±£© |
0x01 | Ãû³Æ³¤¶È | 0xA9£¨HEXÖµ¹Ì¶¨£© |
0x09 | Ãû³Æ | ¡°Install¡±£¨×Ö·û´®Öµ¹Ì¶¨£© |
²»¹Ì¶¨ | ÐÅÏ¢³¤¶È | ²»¹Ì¶¨£¨Èç0xB1£© |
²»¹Ì¶¨ | ¶ñÒâ´úÂë×°Öù¦·òÐÅÏ¢ | ²»¹Ì¶¨ |
0x01 | Ãû³Æ³¤¶È | 0xA4£¨HEXÖµ¹Ì¶¨£© |
0x04 | Ãû³Æ | ¡°Pong¡±£¨×Ö·û´®Öµ¹Ì¶¨£© |
0x01 | Ãû³Æ³¤¶È | 0xA5£¨HEXÖµ¹Ì¶¨£© |
0x05 | Ãû³Æ | ¡°Group¡±£¨×Ö·û´®Öµ¹Ì¶¨£© |
²»¹Ì¶¨ | GroupÖµ³¤¶È | ²»¹Ì¶¨£¨Èç0xA7£© |
²»¹Ì¶¨ | ÅäÖÃÖÐGroupµÄÖµ | ²»¹Ì¶¨£¨Èç¡°Default¡±£© |

ͼ4-37 ÉÏÏßÊý¾Ý°üÄÚÈÝÌåʽ
²½Öè1
ÆäÊ×ÏÈ»á¶ÔÅäÏàÐÅÏ¢ÖÓ×°Pastebin¡±µÄÖµ×öÅжϣ¬ÈôÊDz»ÎªNULL£¬ÔòʹÓÃwebClient.DownloadString²½Öè»ñÈ¡·þÎñ¶ËµÄÉÏÏßÓòÃû/IPºÍ¶Ë±êÓ´Ó¡°Pastebin¡±ÉÏÌáÈ¡£©¡£²¿ÃÅ´úÂëÈçͼ4-38Ëùʾ¡£

ͼ4-38 ´Ó¡°Pastebin¡±ÉÏÌáÈ¡ÉÏÏßÓòÃûºÍ¶Ë±êÓï
ÈôÊÇΪNULL£¬ÔòÖ±½Ó´ÓÅäÏàÐÅÏ¢ÖÐÌáÈ¡³ö¶ÔÓ¦µÄÉÏÏßÓòÃû/IPºÍ¶Ë±êÓÒÔ¶ººÅ×÷Ϊ·Ö¸ô·û£©£¬ÕâÅú×¢¸ÃľÂí·¨Ê½ÊÇÓµÓÐÅäÖöà¸öC2µÄÖ°ÄÜ£¬¹¥»÷Õß¿ÉÄܽýݵØÔö³¤¶à¸ö±¸ÓÃC2£¬¼´±ãÆäÖÐÒ»²¿Ãű»×è¶Ï£¬Ò²¿ÉÄܳÁ»ñ½ÚÔìȨ¡£¾ßÌå´úÂëÈçͼ4-39Ëùʾ¡£

ͼ4-39 ´ÓÅäÏàÐÅÏ¢ÖÐÌáÈ¡ÉÏÏßÓòÃûºÍ¶Ë±êÓï
²½Öè2
ľÂí·¨Ê½ÔÚÓë½ÚÔì¶ËÏνӳɹ¦ºó£¬±ãÆðͷŲÓÃ×Ô½ç˵ÀಽÖèIdSender.SendInfo²½Öè£¬ÍøÂçÊÜϰȾÖ÷»úºÍľÂí×ÔÉí°æ±¾µÈÓйØÐÅÏ¢£¬ÕâЩÐÅÏ¢»á±»Öð¸öµÄÖü´æÔÚMsgPackÀàÖС£»ñÈ¡É豸ÐÅÏ¢´úÂëÈçͼ4-40Ëùʾ¡£

ͼ4-40 »ñÈ¡É豸ÐÅÏ¢
²½Öè3
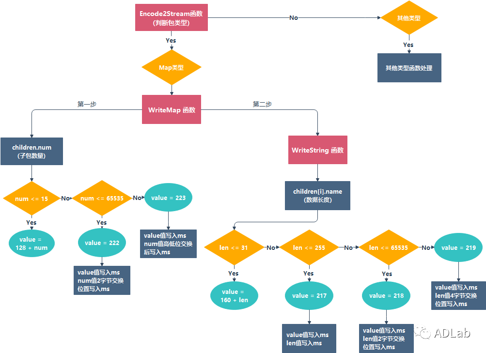
ÔÚ´ËÖ®ºó£¬Ä¾Âí·¨Ê½Å²ÓÃmsgPack.Encode2Bytesº¯Êý¶ÔÉÏÏß°üÊý¾Ý½øÐзâ°ü¡£¸Ãº¯ÊýÊ×ÏÈ»áÖ´ÐÐthis.Encode2Stream²½Ö裬ͨ¹ýµ÷ÊÔ·ÖÎöµÃÖª£¬ÓÉÓÚ¸ÃľÂíÊÇʹÓÃmapÀàÐÍÀ´´æ´¢ÉÏÏßÊý¾Ý£¬ÄÇô´Ë´¦±ã»áŲÓÃthis.WriteMap²½ÖèÀ´²Ù×÷ÉÏÏß°ü¡£

ͼ4-41 ŲÓÃthis.WriteMap²½Öè

ͼ4-42 Êý¾Ý°ü·â°üÁ÷³Ìͼ
ÎÒÃÇͨ¹ý¶Ô·â°üº¯ÊýµÄ½»²æÒýÓýøÐоßÌå·ÖÎöºó£¬µÃ³ö¸ÃľÂí·¨Ê½µÄÉÏÏß°ü£¨ÒÔ¼°ºóÐøµÄÐÄÌø°üºÍ½ÚÔìÖ¸Áî°ü£©¾ùѡȡ´Ë·½Ê½½øÐд¦ÖᣱØÒª³ö¸ñ°ÑÎȵÄÊÇ£¬´ú±íÆä×Ó°üµÄÊýÁ¿Öµ£¨value£©¡¢Ãû³ÆºÍÊý¾ÝµÄ³¤¶ÈÖµ£¨value£©£¬ÏÖʵÉ϶¼ÊÇÏȶÔÕâЩÊý¾ÝµÄÕæÊµÖµ£¨numºÍlen£©×öÅжϣ¬ÔÙ½«ÕæÊµÖµÓë¶ÔÓ¦µÄ¹Ì¶¨ÖµÏà¼Ó£¬×îºóµÃ³övalueÖµ¡£·¢ËͰüÌåʽÈç±í4-2Ëùʾ£¨¿É½áºÏͼ4-37Àí½â£©¡£
×Ó°üÊýÁ¿ £¨/×飩 | ³¤¶È £¨×Ó°ü1name£© | Êý¾Ý £¨×Ó°ü1name£© | ³¤¶È £¨×Ó°ü1data£© | Êý¾Ý £¨×Ó°ü1data£© | ×Ó°ü2 ¡ |
num | name_value | string_name | data_value | string_data | ¡¡ |
±í4-2 Êý¾Ý°üÌåʽ
²½Öè4
ÔÚ·â°ü½áÊøºó£¬Ä¾Âí·¨Ê½Ê¹ÓÃGZipStreamÀàµÄ²½Öè¶ÔÉÏÏß°ü½øÐÐѹËõ´¦ÖᣴúÂëÈçͼ4-43Ëùʾ¡£

ͼ4-43 Êý¾Ý°üѹËõ´¦ÖÃ
²½Öè5
×îºó£¬¸ÃľÂí»á½«Êý¾Ý°ü°ü³¤ºÍÊý¾Ý°ü£¨»ñÈ¡µÄÐÅÏ¢£©·ÖÁ½¸ö°ü˳´Î·¢Ë͸ø½ÚÔì¶ËÉêÇëÉÏÏß¡£

ͼ4-44 ·¢ËÍÊý¾Ý°ü
£¨5£©ÐÄÌø»úÔì
ľÂí·¨Ê½Í¨¹ýʹÓÃTimerÀàʵÏÖÁË×ÔÉíµÄÐÄÌø»úÔì¡£ÆäÖØÒªÖ°ÄÜÊÇÿ10µ½15ÃëÏò½ÚÔì¶Ë·¢ËÍÐÄÌø°ü£¬ÐÄÌø°üÄÚÈÝÔ̺¬°üÃûºÍ±»Ï°È¾Ö÷»úϵͳÓû§Ç°Ì¨´°¿ÚÐÅÏ¢¡£

ͼ4-45 ·¢ËÍÐÄÌø°ü
£¨6£©Ô¶³Ì½ÚÔì
ÔÚÕë¶ÔľÂí·¨Ê½´¦ÖýÚÔìºÅÁÃŽøÐоßÌå·ÖÎöʱ£¬ÎÒÃÇ·¢´Ë¿Ì±»¿Ø¶ËľÂíµÄ¶ñÒâ´úÂëÖУ¬²¢Î´Ô̺¬ÈκÎÔ¶³ÌÖ¸ÁîµÄ¾ßÌåʵÏÖÖ°ÄÜ´úÂë¡£Òò¶øÎÒÃÇÕë¶Ô½ÚÔì¶ËºÍ±»¿Ø¶Ë×ö½øÒ»²½µÄµ÷ÊԺ͹۲ìºó£¬·¢ÏÖËùÓиúÔ¶³Ì²Ù×÷ÓйصÄÖ°ÄÜ´úÂ룬¶¼ÊÇÆ¾¾ÝÆäÖ°ÄܽøÐйéÀàÇÒ±»·â×°ÔÚ·ÖÆçµÄDLLÄ£¿éÖС£µ±½ÚÔì¶ËÔÚÖ´ÐÐÔ¶³Ì²Ù×÷ʱ£¬ÔòÊ×ÏÅ×ë±»¿Ø¶Ë·¢ËÍÌØ¶¨µÄÊý¾Ý°ü½øÐн»»¥£¬½Ó×ÅÔÙ½«Ñ¹ËõºóµÄÖ°ÄÜÄ£¿é¸½¼Óµ½Êý¾Ý°üÖз¢Ë͸ø±»¿Ø¶Ë£¬Óɱ»¿Ø¶ËÒÔ²»Â䵨´ó¾ÖÔÚÄÚ´æÖмÓÔØÖ´ÐУ¬À´ÊµÏÖ½ÚÔì¶ËÖ¸¶¨µÄ½ÚÔìºÅÁͨ¹ýѡȡ¡°propelling in use£¬destory after use¡±µÄ¹¤×÷ģʽ£¬¹¥»÷Õß¼ÈÄܹ»½Ã½ÝµØµ÷ÕûľÂí·¨Ê½µÄÅäÏàÐÅÏ¢£¬ÓÖÄܽÏÓÐЧµØÔ¤·Àȡ֤·ÖÎöÈËÔ±»ñÈ¡ÆäÖ÷Ìâ¹¥»÷Ä£¿é£¬ÇÒÔڿ϶¨Ë®Æ½ÉÏ´ïµ½ÃâɱºÍÈÆ¹ý°²È«»úÔìµÄ³ÉЧ¡£Í¼4-46ÊÇľÂí·¨Ê½ÔÚÖ´ÐнÚÔìºÅÁîʱ£¨ÒÔ¡°Ô¶³Ì½ÚÔì×ÀÃæ¡±Ö¸ÁîΪÀý£©£¬Á½¶ËÖ®¼äµÄ¾ßÌå²Ù×÷Á÷³Ìͼ¡£

ͼ4-46 Ô¶³Ì²Ù×÷½»»¥Á÷³Ìͼ
¸ÃÔ¶¿ØÄ¾Âí·¨Ê½×ܹ²ÓÐÊ®¼¸¸ö¿ÉÖ´ÐÐÖ÷ÌâÖ°ÄÜÄ£¿é£¬ÆäÖÐÔ̺¬Ô¶³Ì×ÀÃæ¼à¿Ø¡¢Webcam¼à¿Ø¡¢¼üÅ̼ͼ¡¢Îļþ²éÕÒ¡¢Ô¶³Ìshell¡¢Bots KillerÒÔ¼°DDos¹¥»÷µÈÖ°ÄÜ¡£±í4-3ÁгöÁËËùÓÐÄ£¿éµÄÃû³ÆÒÔ¼°ÆäËù¶ÔÓ¦µÄÖ°ÄÜ¡£
Ä£¿éÃû³Æ | Ä£¿éÖ°ÄÜ |
Chat.dll | Chat |
Extra.dll | Visit Website /Send MessageBox /Get Admin Privileges / Disable Windows Defender /Set Wallpaper |
FileManager.dll | File Manager |
FileSearcher.dll | File Searcher |
LimeLogger.dll | Keylogger |
Miscellaneous.dll | BotsKill /USB Spread /Seed Torrent /Remote Shell /DOS Attack /Execute.NET Code |
Options.dll | Report Window |
ProcessManager.dll | Process Manager |
Recovery.dll | Password Recovery |
RemoteCamera.dll | Webcam |
RemoteDesktop.dll | Remote Desktop |
SendFile.dll | Send File To Disk |
SendMemory.dll | Send File To Memory |
±í4-3 Ö÷ÌâÄ£¿éÖ°ÄܽâÎö
±í4-4Ϊ²¿ÃŹ¥»÷Ö¸ÁîÊý¾Ý°üµÄÄÚÈÝ¡£ÆäÖлÆÉ«±ê×¢²¿ÃÅΪ£ºµ±½ÚÔì¶ËÒªÖ´ÐÐÔ¶³Ì½ÚÔì²Ù×÷ʱ£¬ÆäÓë±»¿Ø¶Ë½»»¥µÄͨÓÃÊý¾Ý°üÌåʽ£¨³ý¡°string_SHA256¡±ºÍ¡°Ñ¹ËõºóµÄ¶þ½øÔìÊý¾Ý¡±ÒÔ±í£¬ÆäËûÄÚÈݶ¼Ò»Ñù£©£¬ÆäÓà¶¼ÊÇÆäËûÓйزÙ×÷µÄÐÅÏ¢Ö¸Áî¡£
Êý¾ÝÄÚÈÝ | Êý¾Ý×¢Ã÷ |
¡°Packet¡±¡°plugin¡± ¡°DLL¡±¡°string_SHR256¡±£¨ÓÉC&C·þÎñÆ÷ÌáÒ飩 ------------------------------------------------------ ¡°Packet¡±¡°SendPlugin¡± ¡°DLL¡±¡°string_SHR256¡±£¨ÓÉRATÌáÒ飩 ------------------------------------------------------ ¡°Packet¡±¡°plugin¡± ¡°DLL¡±¡°Ñ¹ËõºóµÄ¶þ½øÔìÊý¾Ý¡± ¡°Hash¡±¡°string_SHR256¡± £¨ÓÉC&C·þÎñÆ÷ÌáÒ飩 | ¶¯Ì¬»Ø´«¸÷Àà½ÚÔìÖ¸ÁîÖ°ÄÜÄ£¿éÊý¾Ý°ü¡£ |
¡°Packet¡±¡°dos¡± ¡°Option¡±¡°postStart¡± ¡°Host¡±¡°string_host¡± ¡°Port¡±¡°string_port¡± ¡°Timeout¡±¡°string_timeout¡± | DDos¹¥»÷ÓйØÅäÏàÐÅÏ¢ |
¡°Packet¡±¡°fileManager¡± ¡°Command¡±¡°getPath¡± ¡°Path¡±¡°string_path¡± ------------------------------------------------------ ¡°Packet¡±¡°fileManager¡± ¡°Command¡±¡°getDriver¡± | Ô¶³ÌÎļþÖÎÀíÓйزÙ×÷ÐÅÏ¢ |
¡°Packet¡±¡°keylogger¡± ¡°isON¡±¡°false¡± | ¼üÅ̼ͼÓйزÙ×÷ÐÅÏ¢ |
¡°Packet¡±¡°processManager¡± ¡°Option¡±¡°Kill¡± ¡°ID¡±¡°string_id¡± ------------------------------------------------------ ¡°Packet¡±¡°processManager¡± ¡°Option¡±¡°List¡± | ¹ý³ÌÖÎÀíÓйزÙ×÷ÐÅÏ¢ |
¡°Packet¡±¡°ShellWriteInput¡± ¡°WriteInput¡±¡°string_txt¡± ------------------------------------------------------ ¡°Packet¡±¡°ShellWriteInput¡± ¡°WriteInput¡±¡°exit¡± | Ô¶³ÌShellÖ´ÐÐÓйزÙ×÷ÐÅÏ¢ |
±í4-4 ¹¥»÷Ö¸ÁîÊý¾Ý°ü½âÎö
ͨ¹ý¶ÈÎöÄܹ»¿´³ö£¬¡°APT-C-36äÑÛÓ¥¡±×éÖ¯ÖØÒªÑ¡È¡µÄÊÖ·¨ÊÇÍøÂç´¹µö¹¥»÷£¬¼´ÒÔʹÓôøÓÐÉ繤¼Ù×°µÄÓʼþ£¨·Âð¹ú¶Èµ±²¿ÃÅÃÅ£©×÷Ϊ¹¥»÷Èë¿Ú£¬ÀûÓõͲéɱÂʵÄÓʼþ¸½¼þ£¨ÓÃÓÚÈÆ¹ýÓÊÏäÍø¹Ø£©ÏòÖ¸±êÖ÷»úͶ·ÅºóÃÅ·¨Ê½¡£ÔÚÇÖÈëÖ÷»úÉ豸ºó£¬ÔÙͨ¹ý¶à²ãǶÌ×¼ÓÔØ¡¢Ðé¹¹»úɳÏä¼ì²â¼°Ö°ÄÜÄ£¿é¶¯Ì¬ÍÆË͵ȼ¼Êõ¼¿Á©£¬´ïµ½ÔÚÖ¸±êÖ÷»úÉϳ־ÃÂñ·ü¶ø²»±»·¢ÏֵijÉЧ¡£Í¬Ê±£¬½áºÏ¶Ô¸Ã×éÖ¯º¹Ç๥»÷±øÆ÷µÄÉî¿Ì×êÑÐÎÒÃÇ·¢ÏÖ£¬ÎªÁËÓ¦¶Ô²»ÐݽøÈ¡µÄ°²È«·ÀÓùºÍ¼ì²â£¬¸ÃºÚ¿Í×éÖ¯¸Ä½øÁËÆä¹¥»÷Õ½Êõ£¬ËùʹÓõĺóÃÅľÂí¹¤¾ß¸ü¸´ÔÓ¡¢Æ¥µÐÐÔ¸üÇ¿£¬ÕâÅú×¢¸Ã×éÖ¯ÔÚ³ÖÐøµØ¸üеü´ú¶ñÒâ´úÂëµÄÖ°ÄܺÍ״̬£¬²¢³öÏÖ³öÖ°ÄÜÄ£¿é»¯µÄÇ÷Ïò¡£
¼øÓڸúڿÍ×éÖ¯³Ö¾Ãͨ¹ý´¹µöÓʼþÒÔ¼°OfficeVBAºê½øÐй¥»÷µÄ¹ßÓü¿Á©£¬ÎÒÃǽ¨ÒéÓйØÓû§²»ÒªÇáÒ×´ò¿ªºÍÏÂÔØÎ´ÖªÆðÔ´µÄÓʼþ¸½¼þ¼°Á´½Ó£¬×öºÃÓʼþϵͳµÄ·À»¤£¬ÈçÓбØÒª¿Éͨ¹ý´ò¿ªOfficeÎĵµÖеģºÎļþ-Ñ¡Ïî-ÐÅÀµÖÐÐÄ-ÐÅÀµÖÐÐÄÉèÖÃ-ºêÉèÖã¬À´½ûÓÃËùÓкê´úÂëÖ´ÐС£Ò»µ©ÏµÍ³»ò·þÎñÆ÷³öÏÖÒì³£ÐÐΪ£¬ÊµÊ±»ã±¨²¢ÇëרҵÈËÔ±½øÐÐÅŲ飬ÒÔ½â³ý°²È«Òþ»¼¡£
IOC
SHAR¡¤1 |
612b7cd95eb317c2931d89acfb1c99506d799d26 |
ee42b8a4b53c8363828b9bc732045aa248e1d64a |
e9e0871d37d1765756175e8931eedadb3f210b9b |
e9e0871d37d1765756175e8931eedadb3f210b9b |
c277bb8d01cb3e9d18d5378c6f518f4faca508fb |
b586969a25aca22612ff59978d3a6062663baa86 |
79bf3730a7089b5c108bad883c1cc9a3779cb366 |
IP |
128.90.112.142 |
128.90.112.231 |
128.90.105.72 |
URL |
https://acortaurl.com/diangovocestadodecuentadeudaquotamp___P |
https://acortaurl.com/activarcedulaonlineregistraduriagovcoquotamp__ |
https://yip.su/2oTZk |
https://acortaurl.com/pdfproceso00910020190976543 |
https://acortaurl.com/diangovcodocumentos2019deudaalafecha0393948amp_ |
±¦ÔËÀ³¹Ù·½ÍøÕ¾»ý¼«·ÀÓù³¢ÊÔÊÒ£¨ADLab£©
ADLab³ÉÁ¢ÓÚ1999Ä꣬ÊÇÖйú°²È«ÐÐÒµ×îÔç³ÉÁ¢µÄ¹¥·À¼¼Êõ×êÑг¢ÊÔÊÒÖ®Ò»£¬Î¢ÈíMAPP´òËãÖ÷Ìâ³ÉÔ±£¬¡°ºÚȸ¹¥»÷¡±¸ÅÏëÊ×ÍÆÕß¡£½ØÖ¹Ä¿Ç°£¬ADLabÒÑͨ¹ýCVEÀۼư䲼°²È«·ì϶½ü1100¸ö£¬Í¨¹ý CNVD/CNNVDÀۼư䲼°²È«·ì϶900Óà¸ö£¬³ÖÐøÎ¬³Ö¹ú¼ÊÍøÂ簲ȫÁìÓòÒ»Á÷Ë®×¼¡£³¢ÊÔÊÒ×êÑз½Ïòº¸Ç²Ù×÷ϵͳÓëÀûÓÃϵͳ°²È«×êÑÓ×¢ÒÆ¶¯ÖÇÄÜÖն˰²È«×êÑÓ×¢ÎïÁªÍøÖÇÄÜÉ豸°²È«×êÑÓ×¢Web°²È«×êÑÓ×¢¹¤¿ØÏµÍ³°²È«×êÑÓ×¢ÔÆ°²È«×êÑС£×êÑгɾÍÀûÓÃÓÚ²úÆ·Ö÷Ìâ¼¼Êõ×êÑÓ×¢¹ú¶È³Áµã¿Æ¼¼ÏîÄ¿¹¥¹Ø¡¢×¨Òµ°²È«·þÎñµÈ¡£



¾©¹«Íø°²±¸11010802024551ºÅ