Ͷ×ÊÕß¹ØÏµ
ÏîÄ¿²¼¾°ÐèÒª
±¾ÏîÄ¿±ØÒªÔÚij¹©µç¾Öµçµ÷µ÷¶ÈÖ÷Õ¾½¨ÉèÒ»Ì×¼¯ÖÐÖÎÀíÆ½Ì¨£¬ÖÎÀí¸÷¸ö±äµçÕ¾¼à¹ÜÊý¾ÝµÄ¼¯ÖÐչʾÓë´¦Öã¬Ñ¡Ôñ¼¸¸ö±äµçÕ¾×÷ΪÏîÄ¿ÊԵ㡣
£¨1£©ÏîÖ÷ÕÅ×ÜÌåÐèÒª·ÖΪÖ÷Õ¾ÐèÒª¡¢±äµçÕ¾×ÊÔ´¹Ü¿ØÐèÒªÓ밲ȫ¹Ü¿ØÐèÒª£¬±¾ÏîÄ¿Ö÷Õ¾ÐèÒª¶ÔÓ¦¡°Æ½Ì¨¡±£¬ÓÃÓÚÍøÂ硢չʾ×ÊÔ´¹Ü¿Ø¡¢°²È«¹Ü¿ØµÄÊý¾Ý£»
×ÊÔ´¹Ü¿ØÐèÒª¶ÔÓ¦µÄ¡°Íø¹Ü¡±£¬ÓÃÓÚ¶Ô±äµçÕ¾Êý¾Ý»úÄÜ¡¢×´Ì¬Êý¾Ý¼à¶½£»
°²È«¹Ü¿ØÐèÒª¶ÔÓ¦µÄ¡°°²È«¡±£¬ÓÃÓÚ±äµçÕ¾°²È«É󼯡¢ÅäÖú˲顢Á÷Á¿É󼯡¢ÖÕ¶Ë·À»¤Êý¾ÝµÄ²É¼¯Óë¼à¶½¡£ÆäÖб¾°¸ÀýÖØÒªÊÇ×öµÄÊÇ¡°°²È«¹Ü¿Ø¡±·½ÃæÄÚÈÝ¡£
£¨2£©±äµçÕ¾°²È«·çÏÕÖØÒªÓÐÈçÏ·½Ã棺
1£©±äµçÕ¾¹¤×÷Õ¾²»×ãͳһÖÎÀí
Õ¾ÄÚÐÅÏ¢»¯Ë®Æ½Ô½À´Ô½¸ß£¬ÎÞÈËÖµÊØÕ¾Ò²ËæÖ®Ôö¶à£¬Ïֽ׶ζþ´Î°²È«·À»¤ÖØÒª²à³ÁÓÚÌìǵ°²È«£¬²»×ã±äµçÕ¾ÄÚ²¿°²È«·À»¤
2£©¶ÌÈ±ÒÆ¶¯½éÖʽÓÈë¼à¶½
ÎÞ·¨¶Ô¼à¶½ºó¶Ü¡¢ÊØ»¤¹¤×÷Õ¾µÄ±í½ÓUÅÌ/ÒÆ¶¯Ó²ÅÌ/ÊÖ»úµÈÒÆ¶¯½éÖʽøÐзÀ±¸ºÍ¼à¶½£»
3£©¶Ìȱ°²È«ÈÕÖ¾Éó¼Æ
ÎÞ·¨¶ÔÕ¾ÄÚÉ豸½øÐа²È«ÈÕÖ¾É󼯣¬ÎÞ·¨ÊµÊ±·¢ÏֺͼͼһЩΥ¹æÊÂÎñ£¬°²È«Ô¤¾¯¡¢¶ñÒâ´úÂë¡¢ÐÅÏ¢·çÏÕ¡¢ÏµÍ³×´Ì¬µÈ½øÐмල
4£©¶Ìȱ°²È«ÅäÖûùÏߺ˲鹤¾ß
¶Ìȱ¶ÔÕ¾ÄÚÉ豸½øÐа²È«»ùÏߺ˲鹤¾ß£¬ÎÞ·¨Ìáǰ·¢ÏÖÕ¾ÄÚÉ豸´æÔÚµÄϵͳÈõ¿ÚÁî¡¢·ì϶Òþ»¼¡¢Î¥¹æÈí¼þµÈ½øÐмල
5£©¶Ìȱ±¨ÎÄÉ󼯹¤¾ß
²»×㹤¾ß»¯µÄ¼¿Á©£¬¶ÔÖ÷×ÓվͨѶµÄ±¨ÎÄÐÅÏ¢½øÐÐÉý¼¶£¬ÎÞ·¨Åжϱ¨ÎÄͨѶºÏ¹æÐÔ¡£
·À»¤¹æ»®¼°Éæ¼°°²È«²úÆ·
°²È«¹Ü¿ØÏµÍ³·ÖΪÖ÷Õ¾ÀûÓúͳ§Õ¾ÀûÓã¬Ö÷Õ¾ÀûÓÃÖØÒªÊµÏÖÈÕÖ¾ºÍ±¨¾¯¼¯ÖÐչʾ£¬Ö÷Õ¾É豸µÄ°²È«ÅäÖú˲顣³§Õ¾ÀûÓÃÔ̺¬Á½²¿ÃÅ£¬Ò»ÊDz¿ÊðÔÚ±äµçÕ¾³ö¿Ú»¥»»»ú´¦µÄÍøÂçÁ÷Á¿¼à²âÉ豸£¬¶þÊDz¿ÊðÔÚ¹¤×÷Õ¾ÉϵÄÄÚÍø°²È«ÖÎÀíÄ£¿é¡£²¿ÊðͼÈçÏÂËùʾ£º

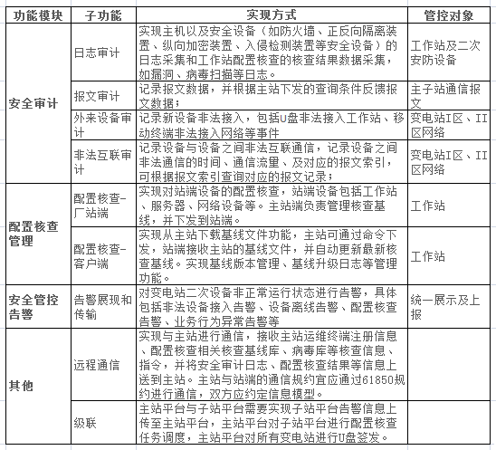
ϵͳְÄÜÈçÏ£º

±¾ÏîÄ¿ÖзÀ»¤¹æ»®ÖÐÉæ¼°°²È«²úÆ·ÈçÏÂ±í£º
²úÆ·Ãû³Æ | ÊýÁ¿ |
¹¤Òµ·À»ðǽ | 2̨ |
×ÝÏò¼ÓÃÜ×°Öà | 1̨ |
ÈëÇÖ¼ì²â×°Öà | 1̨ |
¹¤¿ØÐÅÏ¢°²È«ÖÎÀíÆ½Ì¨ | 1Ì× |
¹¤¿Ø·ì϶ɨÃèϵͳ | 1Ì× |
×ÊÔ´¹Ü¿ØÔËάװÖà | 1̨ |
°²È«¹Ü¿ØÔËάװÖà | 1̨ |
ÏîÄ¿³ÉЧ
¸ÃÏîÄ¿½â¾öÁ˱äµçÕ¾°²È«É󼯡¢ÅäÖú˲顢Á÷Á¿É󼯡¢ÖÕ¶Ë·À»¤Ëĸö·½ÃæµÄ°²È«ÎÊÌ⣬²¢¿ª´´ÐԵĽ«°²È«¼à¹ÜÓë±äµçÕ¾µÄÒµÎñϵͳÏà½áºÏ£¬´ó´óÌá¸ßÁ˰²È«ÔËάµÄЧÄÜ£¬Ê¹µÃ±äµçÕ¾µÄÐÅÏ¢°²È«¿É¼û¿É²é¿É¿Ø¡£
¸Ã²úÆ·¹æ»®×éºÏÁËÎÒ˾̩ºÏÐÅÏ¢°²È«ÔËÓªÖÐÐÄ£¬Ì©ºÏÁ÷ÖÈÐò·ÖÎöÕï¶Ïϵͳ£¨NBA£©£¬Ìì¾µ°²È«ÅäÖú˲éÖÎÀíϵͳºÍÌì«‘ÄÚÍø°²È«ÖÎÀíϵͳµÄ²¿ÃÅÖ°ÄÜ£¬ÐγÉÁËÐԼ۱ȸߵıäµçÕ¾²úÆ·×éºÏ¹æ»®¡£
²úÆ·ÒѾ³ÉÊ죬¸´Ôì³É±¾µÍ£¬²¢ÇÒ±¾ÆÚÏîÄ¿ÒÑÓÐ20¶àÌ×É豸²»±äÔËÐС£Äܹ»ÔÚÄÏÍøºÍ¹úÍø±äµçÕ¾ÍÆ¹ã£¬ÔÚµç¿ÆÔºÉèÁ¢¿Æ¼¼ÏîÄ¿¡£
400-624-3900
Copyright ? ±¦ÔËÀ³¹Ù·½ÍøÕ¾ °æÈ¨ËùÓÐ ¾©ICP±¸05032414ºÅ
¾©¹«Íø°²±¸11010802024551ºÅ

