±¦ÔËÀ³¹Ù·½ÍøÕ¾¼¯ÍŶà¿î²úÆ·ÈëΧÖйúÒÆ¶¯Ö÷ÌâÄÜÁ¦¼°×ÔÖ÷²úÆ·Çåµ¥
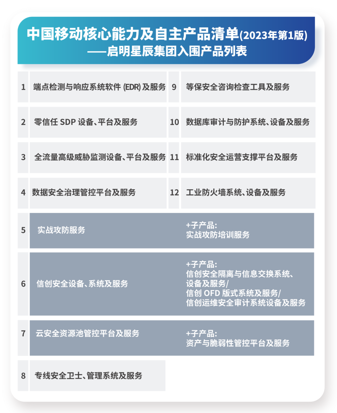
°ä²¼¹¦·ò 2023-06-06½üÈÕ£¬¡¶ÖйúÒÆ¶¯Ö÷ÌâÄÜÁ¦¼°×ÔÖ÷²úÆ·Çåµ¥£¨2023ÄêµÚ1°æ£©¡·Õýʽ°ä²¼£¬¼ÌÉÏÆÚÈëΧ8¿î²úÆ·ºó£¬Ð°æÇåµ¥Öб¦ÔËÀ³¹Ù·½ÍøÕ¾¼¯ÍÅÐÂÈëΧ4¿î²úÆ·¼°4¿î×Ó²úÆ· £¬ÀۼƽøÈëÖйúÒÆ¶¯Ö÷ÌâÄÜÁ¦¼°×ÔÖ÷²úÆ·Çåµ¥12¿î²úÆ·£¨17¿î×Ó²úÆ·£©£¬Éæ¼°±¦ÔËÀ³¹Ù·½ÍøÕ¾¼¯ÍÅÏÂÊô±¦ÔËÀ³¹Ù·½ÍøÕ¾¡¢ÍøÓùÐÇÔÆ¡¢ÊéÉúµç×Ó3¼ÒÈ«×Ê×Ó¹«Ë¾¡£

ÖйúÒÆ¶¯Ö÷ÌâÄÜÁ¦¼°×ÔÖ÷²úÆ·Çåµ¥ÒÔÔì¾ÍÖйúÒÆ¶¯ÄÚ²¿×ÔÖ÷´´ÐÂÄÜÁ¦Îª³õÖÔ£¬Íƽø×ÔÖ÷Ñз¢ÄÜÁ¦¼°Ñз¢³É¾ÍÓë³ö²úÔËÓª½áºÏ£¬Ç¿»¯Ö÷ÌâÄÜÁ¦ÄÚ»¯£¬¸²¸Ç¹«Ë¾³ö²úÔËӪȫ³¡¾°£¬ÐγÉÁ˵äÐÍÖ÷Ìâ³É¾ÍµÄ¹æÄ£ÍƹãÌ¬ÊÆ£¬ÂäµØ×ª»¯½ð¶îÂ½Ðø5Ä곬°ÙÒÚ¡£
¾¹ýÖйúÒÆ¶¯²ã²ãÆÀÉóÓëÑϸñÆÀ¹À£¬±¦ÔËÀ³¹Ù·½ÍøÕ¾¼¯ÍÅ×ÔÖ÷Ñз¢µÄÊý¾Ý¿âÉó¼ÆÓë·À»¤ÏµÍ³¡¢³ß¶È»¯°²È«ÔËÓªÖ§³Öƽ̨¡¢¹¤Òµ·À»ðǽϵͳ¡¢Ôư²È«×ÊÔ´³Ø¹Ü¿ØÆ½Ì¨µÈ¶à¿î²úÆ·¼°·þÎñ£¬³É¹¦ÈëΧÖ÷ÌâÄÜÁ¦¼°×ÔÖ÷²úÆ·Çåµ¥£¬²úÆ·ÄÜÁ¦¸²¸ÇÖն˰²È«¡¢Êý¾Ý°²È«¡¢¹¤Òµ»¥ÁªÍø°²È«¡¢Ôư²È«µÈÁìÓò£¬³ä·ÖչʾÁ˼¯ÍŹýÓ²µÄ²úƷʵÁ¦ºÍÑз¢ÄÜÁ¦£¬ÒÔ¼°ÓëÖйúÒÆ¶¯Õ½Êõ·½ÏòµÄ¸ß¶È·ûºÏ¡£
×Ô´ï³ÉͶ×ʺÏ×÷ÒÔÀ´£¬±¦ÔËÀ³¹Ù·½ÍøÕ¾¼¯ÍÅ»ý¼«ÈÚÈëÖйúÒÆ¶¯Õ½Êõ·¢Õ¹´ó¾Ö£¬³ÖÐøÔì¾Í×ÔÖ÷Ñз¢ÄÜÁ¦£¬Íƶ¯Ñз¢³É¾ÍÏòÊг¡×ª»¯£¬ÔÚµü´úÉý¼¶µÄ¹ý³ÌÖв»ÐݽøÈ¡£¬È«Á¦Ö§³ÖÖйúÒÆ¶¯¼ÓÇ¿¹Ø¼üÐÅÏ¢»ù´¡ÉèÊ©°²È«ÄÜÁ¦½¨Éè£¬È«ÃæÊÊÅäÖйúÒÆ¶¯´Ó¡°Ïνӡ±ÎªÖ÷£¬Ïò¡°Ïνӡ¢ËãÁ¦¡¢ÄÜÁ¦¡±ÈýÁ¦Ïà¼ÓµÄÈÚºÏת±ä¡£


¾©¹«Íø°²±¸11010802024551ºÅ