µ¥Ïî·ñ¾ö | ¹úÎñÔº°ì¹«Ìü°ä²¼µ±¾ÖÍøÕ¾ÓëÕþÎñÐÂýÌå²é³Ö¸±ê¼°¼à¹Ü¹¤×÷Äê¶È²éºËÖ¸±ê
°ä²¼¹¦·ò 2019-04-19
£¨¾ßÌåÖ¸±ê²é¿´ÍøÖ·£ºhttp://www.gov.cn/zhengce/content/2019-04/18/content_5384134.htm£©
¶Ôµ±¾ÖÍøÕ¾ºÍÕþÎñÐÂýÌå²é³Ê±£¬³öÏÖµ¥Ïî·ñ¾öÖ¸±êÖеÄËÁÒâÒ»ÖÖÇé¾°£¬¼´Åж¨Îª²»ºÏ¸ñ£¡
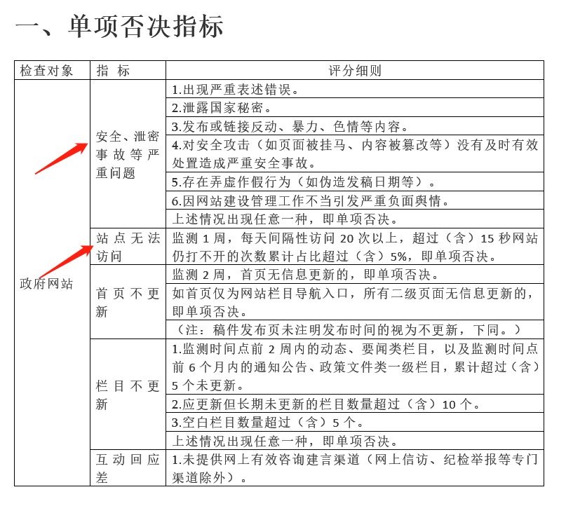
1¡¢ ¡°°²È«¡¢Ð¹ÃܵÈÑϳÁ±äÂÒ¡±Ö¸±êÏî
? ¶Ô°²È«¹¥»÷£¨ÈçÒ³Ãæ±»¹ÒÂí¡¢ÄÚÈݱ»´Û¸ÄµÈ£©Ã»ÓÐʵʱÓÐЧ´ëÖÃÔì³ÉÑϳÁ°²È«±äÂÒ¡£
2¡¢¡°Õ¾µãÎÞ·¨½Ó¼û¡±Ö¸±êÏî
ÉÏÃæµÄµ¥Ïî·ñ¾öÖ¸±ê£¬ÓÐÌ«¶àºÍÍøÕ¾×ÔÉí°²È«Óйأ¬±¦ÔËÀ³¹Ù·½ÍøÕ¾±±¶·°²È«ÔËÓªÖÐÐÄ£¬ÎªÄúÌṩһÌׯëÈ«µÄ£¬Ê¡ÐÄ¡¢×¨ÒµÓÖÌùÐĵģ¬ÍøÕ¾°²È«ÔËÓª·þÎñ£¬¸üºÃµØÂú×ãа䲼µÄÕþ²ßÖ¸±ê¡£
? Ìṩһվʽ7&24Ó×Ê±ÍøÕ¾°²È«·þÎñ
? ʵʱ´¦ÖÃÍøÕ¾°²È«µÄ¸÷ÀàÎÊÌ⣬Âú×ãÐÂÕþ²ßÓÐЧ´ëÖÃÍøÕ¾°²È«±äÂÒµÈÒªÇó
? ÍøÕ¾°²È«ÔËÓª·þÎñ£¬ÈÃÄúËæÊ±ËæµØ°ÑÎÕÍøÕ¾°²È«Çé¿ö


¾©¹«Íø°²±¸11010802024551ºÅ